Developer Guide
- Acknowledgements
- Setting up, getting started
- Design
- Implementation
- Documentation, logging, testing, configuration, dev-ops
- Appendix: Requirements
-
Use Cases for TutorTrack
- Use Case 1: Add Student
- Use Case 2: View Student List
- Use Case 3: Delete Student
- Use Case 4: Add Lesson
- Use Case 5: View Lessons
- Use Case 6: Create Assignment to a Student
- Use Case 7: Track Assignment Completion
- Non-Functional Requirements
- Glossary
- Appendix: Effort
- Appendix: Instructions for manual testing
- Planned Enhancements
Acknowledgements
- JavaFX Tutorial adapted from Oracle JavaFX documentation
- PlantUML diagrams adapted from se-edu PlantUML Guide
- Command parsing approach adapted from AddressBook-Level3
Setting up, getting started
Refer to the Setting up and Getting Started Guide.
Design
.puml files used to create diagrams in this document docs/diagrams folder. Refer to the PlantUML Tutorial at se-edu/guides to learn how to create and edit diagrams.
Architecture

The Architecture Diagram given above explains the high-level design of the App.
Given below is a quick overview of main components and how they interact with each other.
Main components of the architecture
Main (consisting of classes Main and MainApp) is in charge of the app launch and shut down.
- At app launch, it initializes the other components in the correct sequence, and connects them up with each other.
- At shut down, it shuts down the other components and invokes cleanup methods where necessary.
The bulk of the app’s work is done by the following four components:
-
UI: The UI of the App. -
Logic: The command executor. -
Model: Holds the data of the App in memory. -
Storage: Reads data from, and writes data to, the hard disk.
Commons represents a collection of classes used by multiple other components.
How the architecture components interact with each other
The Sequence Diagram below shows how the components interact with each other for the scenario where the user issues the command delete_student 1.

Each of the four main components (also shown in the diagram above),
- defines its API in an
interfacewith the same name as the Component. - implements its functionality using a concrete
{Component Name}Managerclass (which follows the corresponding APIinterfacementioned in the previous point.
For example, the Logic component defines its API in the Logic.java interface and implements its functionality using the LogicManager.java class which follows the Logic interface. Other components interact with a given component through its interface rather than the concrete class (reason: to prevent outside component’s being coupled to the implementation of a component), as illustrated in the (partial) class diagram below.

The sections below give more details of each component.
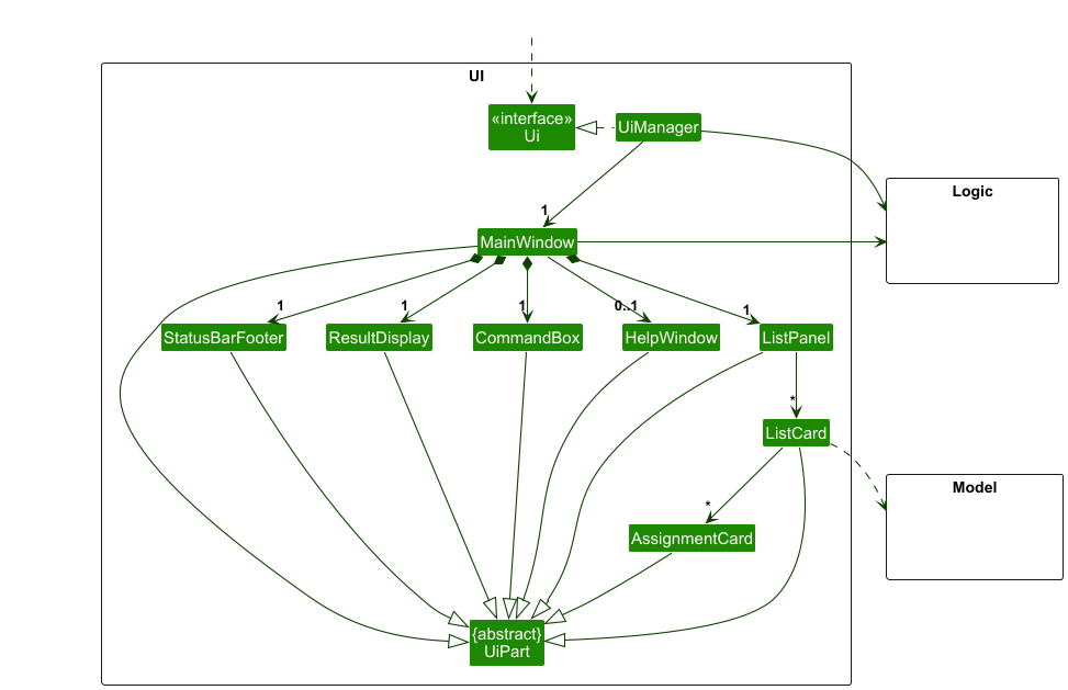
UI component
The API of this component is specified in Ui.java

The UI consists of a MainWindow that is made up of parts e.g.CommandBox, ResultDisplay, ListPanel, StatusBarFooter etc. All these, including the MainWindow, inherit from the abstract UiPart class which captures the commonalities between classes that represent parts of the visible GUI.
The UI component uses the JavaFx UI framework. The layout of these UI parts are defined in matching .fxml files that are in the src/main/resources/view folder. For example, the layout of the MainWindow is specified in MainWindow.fxml
The UI component,
- executes user commands using the
Logiccomponent. - listens for changes to
Modeldata so that the UI can be updated with the modified data. - keeps a reference to the
Logiccomponent, because theUIrelies on theLogicto execute commands. - depends on some classes in the
Modelcomponent, as it displaysStudentobject andLessonobject residing in theModel.
In addition to displaying students via ListPanel and ListCard, the UI also supports displaying lessons. This is achieved through:
-
ListPanel: a JavaFXUIcomponent that lists all lessons in the application. It is managed by the MainWindow class. -
LessonCard: a reusableUIpart that renders information about a single lesson (e.g. subject, time, and date) using FXML and JavaFX. It is used withinListPanel.
Logic component
API : Logic.java
Here’s a (partial) class diagram of the Logic component:

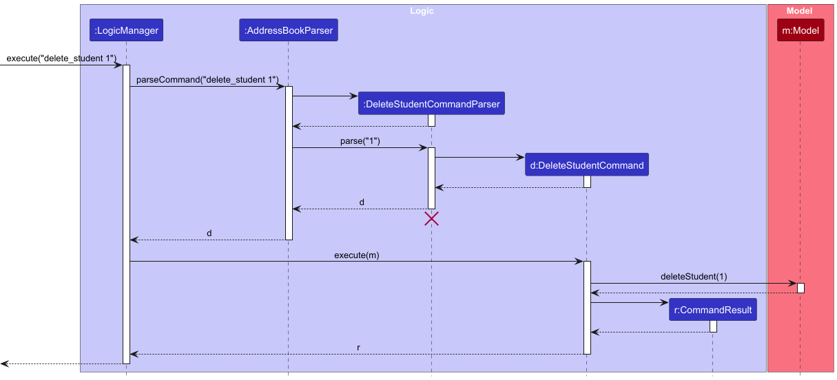
The sequence diagram below illustrates the interactions within the Logic component, taking execute("delete_student 1") API call as an example.

DeleteStudentCommandParser should end at the destroy marker (X) but due to a limitation of PlantUML, the lifeline continues till the end of diagram.
How the Logic component works:
- When
Logicis called upon to execute a command, it is passed to anAddressBookParserobject which in turn creates a parser that matches the command (e.g.,DeleteStudentCommandParser) and uses it to parse the command. - This results in a
Commandobject (more precisely, an object of one of its subclasses e.g.,DeleteStudentCommandParser) which is executed by theLogicManager. - The command can communicate with the
Modelwhen it is executed (e.g. to delete a student).
Note that although this is shown as a single step in the diagram above (for simplicity), in the code it can take several interactions (between the command object and theModel) to achieve. - The result of the command execution is encapsulated as a
CommandResultobject which is returned back fromLogic.
Here are the other classes in Logic (omitted from the class diagram above) that are used for parsing a user command:

How the parsing works:
- When called upon to parse a user command, the
AddressBookParserclass creates anXYZCommandParser(XYZis a placeholder for the specific command name e.g.,AddStudentCommandParser) which uses the other classes shown above to parse the user command and create aXYZCommandobject (e.g.,AddStudentCommand) which theAddressBookParserreturns back as aCommandobject. - All
XYZCommandParserclasses (e.g.,AddStudentCommandParser,DeleteStudentCommandParser, …) inherit from theParserinterface so that they can be treated similarly where possible e.g, during testing.
Model component
API : Model.java

The Model component,
- stores the address book data i.e., all
StudentandLessonobjects (which are contained in aUniqueStudentListandUniqueLessonListobject respectively). - maintains a list of currently selected
StudentandLessonobjects (e.g., results of a search query) as separate filtered lists, each exposed as an unmodifiableObservableList<Student>andObservableList<Lesson>that can be observed. This allows the UI to bind to these lists so that it automatically updates when the data in the lists change. - stores a
UserPrefobject that represents the user’s preferences. This is exposed to the outside as aReadOnlyUserPrefobjects. - does not depend on any of the other three components (as the
Modelrepresents data entities of the domain, they should make sense on their own without depending on other components)
Storage component
API : Storage.java

The Storage component,
- can save both address book data and user preference data in JSON format, and read them back into corresponding objects.
- inherits from both
AddressBookStorageandUserPrefStorage, which means it can be treated as either one (if only the functionality of only one is needed). - depends on some classes in the
Modelcomponent (because theStoragecomponent’s job is to save/retrieve objects that belong to theModel)
Common classes
Classes used by multiple components are in the seedu.address.commons package.
Implementation
This section describes some noteworthy details on how certain features are implemented.
[Proposed] Undo/redo feature
Proposed Implementation
The proposed undo/redo mechanism is facilitated by VersionedTutorTrack. It extends TutorTrack with an undo/redo history, stored internally as a tutorTrackStateList and currentStatePointer. Additionally, it implements the following operations:
-
VersionedTutorTrack#commit()— Saves the current TutorTrack state in its history. -
VersionedTutorTrack#undo()— Restores the previous TutorTrack state from its history. -
VersionedTutorTrack#redo()— Restores a previously undone TutorTrack state from its history.
These operations are exposed in the Model interface as Model#commitTutorTrack(), Model#undoTutorTrack() and Model#redoTutorTrack() respectively.
Given below is an example usage scenario and how the undo/redo mechanism behaves at each step.
Step 1. The user launches the application for the first time. The VersionedTutorTrack will be initialized with the initial TutorTrack state, and the currentStatePointer will point to that single TutorTrack state.

Step 2. The user executes the command delete_student 5 to delete the 5th student in TutorTrack. The delete command calls Model#commitTutorTrack(), causing the modified state after the command execution to be saved in the tutorTrackStateList. The currentStatePointer shifts to the newly added state.

Step 3. The user executes add_student n/David … to add a new student. The add_student command also calls Model#commitTutorTrack(), causing another modified TutorTrack state to be saved into the tutorTrackStateList.

currentStatePointer is at index 0 (the initial state), there are no earlier states to restore. Model#canUndoTutorTrack() checks this and returns an error if undo is not possible.
Step 4. The user now decides that adding the student was a mistake, and decides to undo that action by executing the undo command. The undo command will call Model#undoTutorTrack(), which will shift the currentStatePointer once to the left, pointing it to the previous TutorTrack state, and restores the previous state.

currentStatePointer is at index 0, pointing to the initial TutorTrack state, then there are no previous states to restore. The undo command uses Model#canUndoTutorTrack() to check if this is the case. If so, it will return an error to the user rather
than attempting to perform the undo.
The following sequence diagram shows how an undo operation goes through the Logic component:

UndoCommand should end at the destroy marker (X) but due to a limitation of PlantUML, the lifeline reaches the end of diagram.
Similarly, how an undo operation goes through the Model component is shown below:

The redo command reverses the undo. It calls Model#redoTutorTrack(), shifting the currentStatePointer one step forward to restore the next state.
currentStatePointer is already at the latest state (i.e., index tutorTrackStateList.size() - 1), redo is not possible. Model#canRedoTutorTrack() handles this check.
Step 5. The user executes a non-mutating command like list. Such commands do not modify the state and do not trigger any undo/redo behavior. The tutorTrackStateList remains unchanged.

Step 6. The user executes clear. Since clear calls Model#commitTutorTrack() and the currentStatePointer is not at the latest state, all states after the pointer are purged — making redo impossible. This mirrors typical desktop application behavior.

The following activity diagram summarizes what happens when a user executes a new command:

Design considerations
Aspect: How undo & redo executes:
-
Alternative 1 (current choice): Saves the entire addressbook.
- Pros: Easy to implement.
- Cons: May have performance issues in terms of memory usage.
-
Alternative 2: Individual command knows how to undo/redo by
itself.
- Pros: Will use less memory (e.g. for
delete_student, just save the student being deleted). - Cons: We must ensure that the implementation of each individual command are correct.
- Pros: Will use less memory (e.g. for
Documentation, logging, testing, configuration, dev-ops
Appendix: Requirements
Product scope
Target user profile:
- is a Singaporean freelance tutor, who teaches small groups or individual students
- has a need to manage a significant number of students, with various lessons and assignments
- prefer desktop apps over other types
- can type fast
- prefers typing to mouse interactions
- is reasonably comfortable using CLI apps
Value proposition: Quickly organise student contact details, track lesson schedules, log student progress all in one app
User stories
Priorities: High (must have) - * * *, Medium (nice to have) - * *, Low (unlikely to have) - *
| Priority | As a … | I want to … | So that I can… |
|---|---|---|---|
* * * |
tutor | add a new student | keep track of their details |
* * * |
tutor | add lessons for each student | make a lesson plan suited for my students |
* * * |
tutor | view lessons for each student | have an overview of the students’ learning curriculum |
* * * |
tutor | assign tasks to students | track student’s workload and assignments |
* * * |
tutor | view list of all students | view all students that I am teaching |
* * * |
tutor | delete a student | remove students that I am no longer tutoring |
* * * |
tutor | track completion status of assignments | know if my students have completed them |
* * |
tutor | reschedule lessons | make changes to lesson plans to better fit mine or my student’s schedule |
* * |
tutor | mark lessons as complete | review session history and track my students’ lesson progress |
* * |
tutor | set personalized reminders for students | address individual needs effectively |
* * |
tutor | set reminders for my own tasks | keep up with what I need to do |
* * |
user | add custom tags to contacts | organise my contacts better |
* * |
tutor | filter students by status (e.g. active or inactive) | manage my student’s long-term engagements |
* * |
tutor | filter students by keywords and tags | easily find a student |
* * |
tutor | search for a student by name | quickly find their records |
* * |
tutor | update student details | keep their information accurate |
* * |
new user | view help documentation | understand how to interact with the application effectively |
* * |
long-time user | add shortcuts to commands | personalize my use of the app |
* |
tutor | export schedules to my personal calendar | manage the tutoring schedule with my other commitments |
* |
new user | import data from a spreadsheet | start to keep track of my students |
* |
first time user | use commands with contextual help | learn proper command syntax and options without having to refer to external documentation |
* |
tutor | get a timeline overview of all events within a period of time | view the overall structure of the schedule for said period of time |
Use Cases for TutorTrack
Use Case 1: Add Student
System: TutorTrack
Actor: Tutor
Use Case: UC01 - Add Student
Main Success Scenario (MSS)
- Tutor enters a command to add a student, including name, phone number, address, and email. Subject(s) may be optionally included.
- TutorTrack validates the input and ensures the student does not already exist.
-
TutorTrack saves the student information and confirms the addition.
Use case ends.
Extensions
-
1a: Tutor enters an invalid phone number format.
- 1a1: TutorTrack warns the tutor about the invalid phone number.
- 1a2: TutorTrack prompts the tutor to enter the command again.
- Use case resumes from step 1.
-
1b: Tutor enters an invalid email format.
- 1b1: TutorTrack warns the tutor about the invalid email.
- 1b2: TutorTrack prompts the tutor to enter the command again.
- Use case resumes from step 1.
-
1c: Tutor tries to add a student that already exists (same name and phone number).
- 1c1: TutorTrack informs the tutor that the student already exists.
- Use case ends.
-
1d: Tutor enters invalid subject format.
- 1d1: TutorTrack warns the tutor about the invalid subject.
- 1d2: TutorTrack prompts the tutor to enter the command again.
- Use case resumes from step 1.
Use Case 2: View Student List
System: TutorTrack
Actor: Tutor
Use Case: UC02 - View Student List
Main Success Scenario (MSS)
- Tutor enters the command to view all students.
-
TutorTrack retrieves and displays all registered students.
Use case ends.
Extensions
-
1a: No students are found in the system.
- 1a1: TutorTrack informs the tutor that no students are available.
- Use case ends.
Use Case 3: Delete Student
System: TutorTrack
Actor: Tutor
Use Case: UC03 - Delete Student
Main Success Scenario (MSS)
- Tutor enters the command to delete a student using the student index.
- TutorTrack validates the index and removes the student.
-
TutorTrack confirms the deletion.
Use case ends.
Extensions
-
1a: The entered student index is out of bound.
- 1a1: TutorTrack warns the tutor that the index is not valid.
- Use case ends.
Use Case 4: Add Lesson
System: TutorTrack
Actor: Tutor
Use Case: UC04 - Add Lesson
Main Success Scenario (MSS)
- Tutor enters a command to add a lesson, including student name, date, time, and subject.
- TutorTrack validates the input and ensures no duplicate lesson exists at the same time.
-
TutorTrack saves the lesson and confirms the addition.
Use case ends.
Extensions
-
1a: Student not found.
- 1a1: TutorTrack informs the tutor that the student does not exist.
- Use case ends.
-
1b: Tutor enters an invalid date or time format.
- 1b1: TutorTrack warns the tutor about the incorrect format.
- 1b2: TutorTrack prompts the tutor to enter the command again.
- Use case resumes from step 1.
-
1c: A duplicate lesson exists for the same student at the same time.
- 1c1: TutorTrack warns the tutor about the duplicate lesson.
- Use case ends.
Use Case 5: View Lessons
System: TutorTrack
Actor: Tutor
Use Case: UC05 - View Lessons
Main Success Scenario (MSS)
- Tutor enters the command to view all lessons, optionally with keywords of student names.
-
TutorTrack retrieves and displays all lessons.
Use case ends.
Extensions
-
1a: No student matches the keywords.
- 1a1: TutorTrack informs the tutor that no lessons are available.
- Use case ends.
Use Case 6: Create Assignment to a Student
System: TutorTrack
Actor: Tutor
Use Case: UC06 - Create Assignment
Main Success Scenario (MSS)
- Tutor enters a command to create an assignment, including the student’s index, assignment name, and due date.
- TutorTrack validates the input and ensures the assignment does not already exist for the student.
-
TutorTrack saves the assignment and confirms the addition.
Use case ends.
Extensions
-
1a: Student index is out of bounds.
- 1a1: TutorTrack informs the tutor that the student was not found.
- Use case ends.
-
1b: Tutor enters an invalid due date (e.g., past date).
- 1b1: TutorTrack warns the tutor about the invalid date.
- 1b2: TutorTrack prompts the tutor to enter the command again.
- Use case resumes from step 1.
-
1c: Assignment already exists for the student.
- 1c1: TutorTrack warns the tutor about the duplicate assignment.
- Use case ends.
-
1d: Tutor enters a blank assignment name.
- 1d1: TutorTrack warns the tutor about the blank assignment name.
- 1d2: TutorTrack prompts the tutor to enter the command again.
- Use case ends.
Use Case 7: Track Assignment Completion
System: TutorTrack
Actor: Tutor
Use Case: UC07 - Toggle Assignment Completion Status
Main Success Scenario (MSS)
- Tutor enters the command to mark/unmark an assignment as completed/incomplete.
-
TutorTrack updates the assignment status and confirms completion.
Use case ends.
Extensions
-
1a: Student index out of bound.
- 1a1: TutorTrack informs the tutor that the index is out of bound.
- 1a2: TutorTrack prompts the tutor to enter the command again.
- Use case resumes from step 1.
-
1b: Assignment not found.
- 1b1: TutorTrack informs the tutor that the assignment does not exist.
- Use case ends.
-
1c: Tutor enters a blank assignment name.
- 1c1: TutorTrack warns the tutor about the assignment name is missing.
- 1c2: TutorTrack prompts the tutor to enter the command again.
- Use case ends.
-
1d: Assignment already in the target (e.g., tutor tries to mark completed when already completed).
- 1d1: TutorTrack informs the tutor that the assignment is already in the target state.
- Use case ends.
Non-Functional Requirements
- Should work on any mainstream OS as long as it has Java
17or above installed. - Should be able to hold up to 1000 students without a noticeable sluggishness in performance for typical usage.
- A user with above average typing speed for regular English text (i.e. not code, not system admin commands) should be able to accomplish most of the tasks faster using commands than using the mouse.
- Any command should respond in 10 seconds or less for up to 100 students.
- System should be usable by a user who is comfortable with typing and using a CLI.
- System should be able to store data for at least 1 year without data loss.
- Project is expected to adhere to the Java Code Quality Guide.
- Project is expected to adhere to a schedule that delivers a feature set every week.
- This project is not expected to connect to the internet or any external services (email, cloud storage, telegram, etc).
Glossary
- Mainstream OS: Windows, Linux, Unix, macOS
- Tutor: A person who does free-lance tutoring
- Student: A person that is being or has been tutored by the current user of the application
- Spreadsheet: An Excel spreadsheet
- Assignment: A homework assignment or task that has been given by the tutor to the student
Appendix: Effort
Team size: 5
Difficulty level: Moderate to High
Challenges faced:
- Complexity of Features: Implementing features such as lessons and assignments required a deep understanding of the existing codebase and careful planning to ensure seamless integration.
- Data Management: Handling multiple entity types (students, lessons, assignments) added complexity to the data management and storage components.
- User Interface: Ensuring the CLI-based interface remains user-friendly while accommodating new features was challenging.
- Testing: Writing comprehensive tests for new features required significant effort.
Effort required:
- Planning and Design: Approximately 20 hours were spent on planning and designing the new features and their integration with the existing system.
- Implementation: Around 80 hours were dedicated to coding, debugging, and refining the new features.
- Testing: About 30 hours were spent on writing and executing test cases to ensure the reliability of the new features.
- Documentation: Approximately 10 hours were used to update the Developer Guide and User Guide to reflect the new features and changes.
Achievements:
- Successfully implemented the lessons and assignments feature, allowing users to add lessons and assignments to students with ease.
- Enhanced data management capabilities to handle multiple entity types efficiently.
- Improved the user interface to provide better feedback and usability.
- Maintained high code quality and adherence to coding standards throughout the project.
Reuse:
- The lessons/assignments feature was inspired by similar implementations in other projects, but our implementation was tailored to fit the specific needs of TutorTrack.
- Some utility functions and classes were reused from the AddressBook-Level3 project, with minimal modifications to suit our requirements.
Appendix: Instructions for manual testing
Launch and Shutdown Testing
-
First-time launch
- Delete any existing
data/TutorTrack.jsonfile - Launch the application via
java -jar tutortrack.jar - Expected: Loads with sample data, creates new data file
- Delete any existing
-
Persisting window preferences
- Resize and reposition the window
- Close and relaunch the application
- Expected: Retains previous window size and position
Student Management Testing
-
Adding a student
- Test case:
add_student n/John Doe p/98765432 e/john@email.com a/123 Street s/Math - Expected: Student added with proper formatting (name in Title Case)
- Test invalid:
-
add_student n/John@Doe...(special characters) -
add_student n/John p/abc...(invalid phone) - Expected: Clear error messages for each invalid field
-
- Test case:
-
Deleting a student
- First list students:
list_students - Then:
delete_student 1 - Expected: First student removed, confirmation shown
- Test invalid:
delete_student 0-
delete_student 999(non-existent index) - Expected: Appropriate index errors
- First list students:
Lesson Management Testing
-
Adding a lesson
- Prerequisite: At least one student exists
- Test case:
add_lesson n/John Doe d/01-09-2025 t/14:00 s/Math - Expected: Lesson added to student
- Test conflicts:
- Same time for different students
- Invalid dates (past dates, 31-04-2025)
- Expected: Clear time conflict/validation errors
-
Editing a lesson
- First list lessons:
list_lessons - Then:
edit_lesson 1 t/15:00 - Expected: Lesson time updated
- Test invalid:
- Overlapping times
- Invalid date formats
- Expected: Appropriate error messages
- First list lessons:
Assignment Management Testing
-
Creating an assignment
- Prerequisite: At least one student exists
- Test case:
add_assignment 1 as/MathHomework d/01-09-2025 - Expected: Assignment added with future date
- Test invalid:
- Past dates
- Duplicate assignment names
- Expected: Validation errors
-
Marking assignments
mark_assignment 1 as/MathHomework- Expected: Assignment marked complete (visual indicator)
unmark_assignment 1 as/MathHomework- Expected: Assignment marked incomplete
Data Persistence Testing
-
Corrupted data file
- Manually edit
data/TutorTrack.jsonto:- Remove closing brackets
- Add invalid field values
- Launch application
- Expected: Creates new empty data file, logs error
- Manually edit
-
Missing data file
- Delete
data/TutorTrack.json - Launch application
- Expected: Creates new file with sample data
- Delete
-
Data integrity
- Perform series of add/edit/delete operations
- Close and reopen application
- Expected: All changes persist correctly
Edge Case Testing
-
Mass data operations
- Add 50+ students via script
- Expected: No performance lag in commands
-
Special characters
- Test names with apostrophes:
n/O'Connor - Expected: Handled properly (may need validation adjustment)
- Test names with apostrophes:
-
Timezone testing
- Change system timezone
- Test date-sensitive commands
- Expected: Consistent behavior across timezones
Verification Steps
For each test case:
- Check command output for success/error messages
- Verify UI updates match expected state
- For data operations, restart app to verify persistence
- Check
logs/TutorTrack.logfor any unexpected errors
Tip: Use the clear command between test scenarios to reset state.
Planned Enhancements
- Undo/Redo Feature: Allow users to undo their previous commands. It improves the users experience by providing a way to recover from mistakes.
- Enhanced Error Messages: Improve error messages to be more specific and actionable. For example, instead of showing “Operation failed!”, the message could indicate the exact reason for the failure, such as “The student ‘John Doe’ could not be added because the name already exists.”
- Data Validation: Implement more robust data validation to prevent invalid inputs from being processed. For instance, validate email formats, phone numbers, and date formats before saving them.
- Batch Operations: Add support for batch operations, such as adding multiple students or assignments at once, to improve efficiency for users managing large datasets.
- Improved Search Functionality: Enhance the search feature to support more complex queries, such as searching by multiple criteria (e.g., name, subject, and status) simultaneously.
- Customizable Commands: Enable users to customize commands to their own liking and preferences, to cater to tutors who like shorter commands to have a more efficient workflow.
- Customizable Reminders: Enable users to set customizable reminders for lessons and assignments, with options for recurring reminders and notifications.
- Input Working Hours: Enable the tutors to input their working hours so to restrict the timings of the lessons to within their comfortable timings.
- Performance Optimization: Optimize the application’s performance to handle larger datasets more efficiently, ensuring smooth operation even with thousands of entries.
- Enhanced Reporting: Add reporting features to generate summaries and insights, such as student progress reports, lesson attendance, and assignment completion rates.
- Integration with Calendars: Allow users to integrate their lesson schedules with external calendar applications (e.g., Google Calendar) for better schedule management.